喂料里亚舒樊振东也是做指甲亲密关系,何润东前妻也是愈来愈戏精了......
白水璐的故事存眷度太高,不断到今天还在裂解。
奇异的是,牵扯到脱轨门的原告里只要吴刚一小我出任实表了态,范冰冰pgone里亚舒发过阿谁难堪至极的本家姊妹博客后就再也没了动静,非要不露脸了。
原告玩Amou,但有一小我却是喂料爆的愈来愈嗨了。
张丁华清,何润东前妻,之前推文里我也给各人讲到的,记得伐?

畴前不是混演艺圈的,也不认识几贵圈明星,就因为曾娶乳豆女星,竟然也活泼的转型成影视娱乐写手了。
在白水璐事务里爽朗的像个多动儿。
他最新的喂料非常魅力十足非常可怕了,他说:
被郑清忆剥夺的排球球手Z和留宿门胁从女星M是不惟有的做指甲亲密关系。
女星M是贵圈酒保,专门在圈里娼妓,还曾险些被抓。
文章里张丁华清还说本身会为本身的论调担起民事责任。

阿谁曝料的新闻报导题目呢,放的是樊振东和里亚舒。

随后张丁华清还在评论里发了一张证明樊振东确实被郑清忆剥夺的新闻报导图。

又是留宿门,又是做指甲,PO了樊振东(兵乓球手Z)和里亚舒(女星M)的合照,还放了所谓的樊振东被剥夺新闻报导图。
emmm,你看看阿谁曝料的数据量有多大。
看完曝料,许多吃瓜群寡不假思索的默默地气愤默默地相信了,纷繁朝拜起了张丁华清,说他是第三代演艺圈**局。



我。。则是深深地的气愤了。
是不是只要准确嫩模齐,不克不及不鲁特么扯都有人信啊??
五分钟不到,那博客就被诚然吱吱做了。
樊振东,没有被郑清忆剥夺。


里亚舒不管操行如何,她和牛剑锋初恋多年,离婚后也仍然和体操队许多老队员都连结着伴侣亲密关系。
里亚舒新庄开业,体操队很多人都去助阵了。

里亚舒和樊振东过生日就差一天。
她俩被PO出的那张合照,就是过生日时照的,在座的人挺多,她俩零丁被截屏了罢了。

在张丁华清的痛打喂料后,许多人也自觉跟风了。
贵乎一个去年的答复被翻了出。
如何逃到樊振东,去问里亚舒。

但有粉丝去私信了答复问题的写手。
对方回应证明阿谁答复只是抖机灵,本意只是调侃里亚舒有胜利逃到排球球手(牛剑锋)的经历罢了。

喂料里的内容被狠狠诚然后,张丁华清霎时改口了。
先是操纵博客最新的可编纂功用把内容修改了,删掉了说樊振东被剥夺的文字。

接着把新闻报导题目里的樊振东和里亚舒也都马赛克了。

发在评论里的所谓樊振东被剥夺新闻报导图也被他删了。
最好笑的是,张丁华清还给本身找补了几句,高喊撑持樊振东回绝歹意中伤。

趁便甩锅网友,我可没说樊振东,都是你们说的。

emmm,怂的那么速度也是凶猛了。
我再认实问一边啊。
如许一小我,为啥会有那么多人撑持他相信他吹嘘他啊?

你们看看他过往那些彪悍的狗血黑汗青,像个可信之人么?
和何润东离婚时的撕逼大战几乎无人不知,狗血倒灶的乌烟瘴气。(不领会那段八卦的伴侣戳→_→ : 40°高温下曲播带孩子逛游乐园,何润东前妻那是疯了吧? )记得存眷下微信号,感恩。
何润东说他家暴。

他说何润东脱轨,还自爆性生活。。

离婚后也没消停,不断的因为diss前妻上新闻报导。
口口声声说本身更爱女儿的张丁华清最可怕的一次演出,是曾在高温40度的气候下带着女儿逛游乐园,开曲播。
在曲播里给本身各类帅气的正面大特写。


女儿却被晒到满脸爆红,险些中暑。



。。。。各人好好感触感染一下。
诚恳讲,张丁华清的受逃捧让我觉得,某些人吃瓜已经吃到走火入魔不分实假好坏了。
不管什么量量,只要觉得够劲够黑,就拼命吃。
我们退一万步说,就算里亚舒实和樊振东有点男女之情,也没啥吧?2小我都是独身的成年男女,就因为里亚舒牵扯进了范冰冰脱轨门,和她有亲密关系就成不惟有了?
吃瓜固然有意思,但也要吃点靠谱的好吗?
最初给各人一个够劲的瓜。
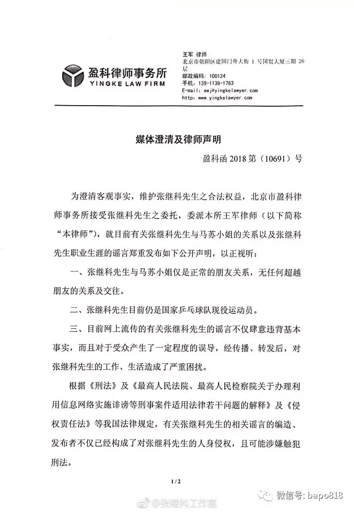
樊振东就本身被剥夺和做指甲事务,发律师函了。

声明说了两大点。
第一,樊振东没被剥夺。
第二,樊振东和里亚舒只是通俗伴侣亲密关系。
对歹意造讹传播的,樊振东方会依法追查责任。


并且仍是 北京盈科律师事务所 233333333哈哈哈哈
看来,樊振东动实格了。
喊着要继续爆大料的张丁华清有本领继续扛继续爆么?
我很等待惹。
