中华路哥又来撷取蔬果啦,那时他们次要就将窄带交换机,是有线电视返程仍是有更多功用?如何用?如何配搭?即使那玩意儿两千起跑,配搭错了,常常听任不管,消费成本还上去了。
中华路常说,互联网有问题无非三点:钱没安妥,电脑拉跨钱安妥了,买了葱机,心塞钱安妥了,电脑没问题,不会用跟着中华路选,电脑没问题,如何用,如何配搭,那是关键。
本文首发我的公家号[人工饲养马林鱼][1]
什么是GPRS交换机?要讲窄带交换机,他们不能不做GPRS交换机的小科学普及,请躁勿躁,内容有欣喜,渐渐看。
他们常用的路由器为为GPRS交换机:即2.4GHz和5GHzGPRS带交换机。
2.4GHz虽速度一般,但全面笼盖稍慢,给智能电子设备接纳。
5GHz虽速度很快,但全面笼盖就有限,适用于给需要高速的手机、智妙手机、条记本接纳。
当然PC接纳AX200等Wi-Fi6有线电视存储电子设备也可接纳。
即便他们的5GHz频带速度关于日常电子设备而言,能到达2402Mbps的速度。
比他们常用的以太网有线电视互联网还快2.4倍。
即使有间隔极化和传输损益,也远远高于以太网有线电视速度。
先决前提就是:交换机要全力撑持4*4 MU-MIMO,因而AX1800分开了且全力撑持160MHz带宽,因而AX3000也分开了且当前160MHz可转化成接纳然后你的电子设备全力撑持Wi-Fi6,且全力撑持160MHz以上4个前提相辅相成,不然布季1.2Gbps速度有的是网友问中华路哥:
咋我买的微星帝王蟹AX89X,8*8MU-MIMO。
可是咋我的有线电视存储电子设备速度布季1.2Gbps。
原因很简单,目前WiFi6存储电子设备布季2*2,80MHz带宽即为1.2Gbps,并且帝王蟹仅全力撑持更大80MHz。假设要翻番到2.4Gbps,要为160MHz带宽才行,因而帝王蟹必然是接纳了80MHz带宽。
关于160MHz带宽锦利在他们北欧国度,160Mhz不是随意用的,那是气象预报声纳频带,当你周边的气象预报声纳转化成工做的时候,做为民用交换机,就要让行,那个不单是手动的,并且是强迫性的。
假设你透过破解或是ROOT等强迫性手段毁坏交换机自己的让行战略,强迫性投入利用160MHz。有线电视电办理局就会来找你,我特么没给你开打趣。
如下图,他们能在图中找到两个URL:
投入利用160MHz,键入了才有时机开;DFS电视频道,那就是气象预报(民用)声纳接纳电视频道。DFS是动态频次选择的简写,全称Dynamic Frequency Selection。
因为民用、气象预报用声纳也会接纳5 GHz的频带,因而良多频带与民用有线电视5GHz电视频道有重合。
基于平安考虑,因而要全力撑持或是接纳那些重合电视频道(DFS)的民用有线电视交换机。
就要透过DFS的证书。要透过该证书,民用有线电视交换机要当探测到同频带声纳信号时,要手动切换到其他电视频道。每个北欧国度对外开放的5GHz电视频道纷歧样:
良多北欧国度对外开放比力多的频带良多北欧国度则对外开放较少良多北欧国度即便没有5GHz频带5GHz有哪些链路?做个表单,我们能参考下,我国台湾S是全链路对外开放:
5GHz次要就能接纳的仅有8个链路:
36/40/44/48/149/153/157/161/165。
虽没有2.4GHz链路多,但全面笼盖小,障碍反而少。
但是假设他们接纳Mesh交换机,为了避免一些障碍和重合,出色的交换时机手动别离,让差别的结点接纳差别的链路,避免障碍,如许他们的****就会颠簸小,速度也更好,更不变。
因而中华路保举一些出色的交换机给我们,因为剖面他们妙手动优化啊:
示企图为领势MX5300窄带交换机,5G-1和5G-2别离接纳40和161链路。
示企图,那是一款出色的AC+AP,品牌不详,每个AP都尽量接纳差别的链路。
但是酒店略微过火,为了高全面笼盖,5GHz频带也接纳20MHz带宽,因而速度上不去。
看中华路哥的文章是不是很有意思?
又学到工具了吧O(∩_∩)O连系中华路之前的科学普及,关于链路、带宽、电视频道应该有所领会,如许看起来不会出格费劲。他们再回忆一下,或是你之前没看过中华路的文章,那么他们简单说:
链路就是车道,四车道,八车道,双向八车道;带宽就比如每一条车道的宽度,车道越宽,透过率越高,越不容易堵车;电视频道就是道路的级别,如国道,S道,高速公路,是不是很简单。他们开车,假设本身的那条车道堵了,速度慢了,他们就会变更车道。换到不太拥挤的车道去,如许透过率就高了。即便有时候堵得没法子,走辅道(2.4GHz)反而也不错。因而良多交换机带声纳功用,手动探测四周接纳的链路形态,手动切换到不拥堵的链路去。
即便高速公路堵车,那么他们坐高铁嘛,那就是5.8GHz频带,俗称第窄带。在日常的5GHz是指5.2GHz,他们增加一条选择,专车专道专列。那一条车道他们在良多时候是用于有线电视返程,做为交换机和交换机之间的公用传输通信通道。不外场景差别,他们也能零丁接纳,就仿佛一条高速公路拥堵不胜,车流量又大。于是为领会决拥堵,间接在旁边又修了一条复线,有效缓解拥堵和透过率低。因而到了那里,他们就要讲窄带交换机了。
关于窄带交换机前面的承先启后,我相信小伙伴们已经大白窄带就是2.4Ghz+5.2GHz+5.8GHz。他们能简单粗暴的那么认为,但是有的是情况第窄带也是5.2GHz,如许就缩水了,体验就欠好了。
因而有时候他们无脑选择御三家:微星、网件、领势的产物,天然的避开了一些懊恼。
能花钱处理的都不是问题。不花钱,或是花少量的钱,又想活干的标致,迟早也会被累死啊。
因而看中华路的文章,他们在选择出色(高价)交换机的时候知其然,知其因而然。只要如许,你才气在高价区透过合理的配搭和场景接纳,实现刚需,完全够用,实现降低预算。只要选择的产物比此外产物接纳时间更长,你就赢了。
用一年亏,用两年根本持平,三年就赚了。他们在选择更高价格的窄带交换机,更是要接纳那种刚需体例,才气有效降低预算。
而御三家的产物,根本是量保三年,即便领势三年换新。
假设产物不成靠,量量不外硬,系统没有长时间的打磨,厂商强行拆逼三年量保会亏死的。因而天然而然,他们选择高端的产物,凡是会先认品牌,其次再看计划。
我之前的文章:
已经横评和分析的三家绝对部门产物和型号,让我们有所领会。
但是那些还不敷,但是我不成能续写下去,即使已经超越2万字。
因而会不竭的另启新篇,给我们续写,弥补,扩展。
归正,饭要一口一口的吃;酒要一口一口的喝。生活少不了情趣和仪式感,当然,最重如果高兴。因而接下来,他们来讲什么是情趣(场景),什么是仪式感(配搭和用法)。
窄带交换机的准确用法先来一张导图,做为开胃菜,其实那个导图我已颠末的,在那篇文章中:
不外讲的只是微星的新款窄带有线电视交换机,引申出来的话题。假设你如今去通读一遍,再看本篇,你会发现,我特么是重构了整个纲领。

即使关于那些,我都是剖面,经历,烂熟于心,我想怎么写就怎么写。我想基于什么角度,什么视角,什么人群,我都能写。重要的是,能让你尽量大白和看懂,因而导图是不敷的,需要解读息争毒。

写内容,输出蔬果,配图很重要,除了手艺参数,思维导图,同时调度我们的情感颠簸也很重要。该放松放松,该吹法螺吹法螺,该讲重点要提醒。
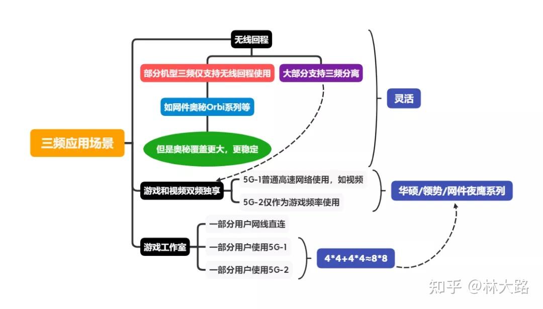
起首他们讲场景搞清晰场景,才气准确的应用和配搭选型。

示企图中,中华路细分为3个:有线电视返程、游戏和视频双5G 4*4;
游戏工做室特殊场景。在有线电视返程中,次要就特点是灵敏,不受网线束缚。
缺点在于消费成本高,误区在于:大部门网友接纳GPRS结点交换机取代。
假设接纳GPRS交换机做有线电视返程有线电视返程是默认接纳5G频带做有线电视返程:
部门Mesh系统要GPRS合一;部门Mesh系统强迫性GPRS别离,可能有兼容问题;总之末端最末是接纳2.4G频带联网,体验最差。当你大白那个事理,你的互联网还有救。

①想法子优化,②调整为有线电视返程,③必不得已的处所接纳一个窄带交换机。
能参考后面的配搭保举,选择了差别品牌的交换机,消费成本将大大差别。
因为原因很简单,差别品牌不克不及Mesh组网,即便差别系类不全力撑持Mesh组网。
如网件奥妙Orbi不全力撑持与夜鹰系列组网;如领势Mr和Velop全力撑持组网,但E系列得零丁组网;如微星不全力撑持Mesh的低端也不克不及参与组网。假设需要多个有线电视组网,更好的性价比是选择网件Orbi奥妙官翻机。
官翻办事售后略有差别,官翻其实不会都创新外壳,因而你拿到官翻有一点磕碰是一般的,如下图:

那种根本是不免的,有必然几率拿到,假设介意那个,就只要选择全新。
奥妙Orbi的窄带次要就有两个系列RBK75X和RBK85X,次要就区别在于规格和性能方面:
此中RBK75X为AX4200,第窄带为2.4Gbps;此中RBK85X为AX6000,第窄带仍是2.4Gbps;可见两款窄带有线电视返程根本一致,均为80MHz带宽,高全面笼盖。差别在于GPRS,75X为574M+1.2Gbps;而85X为1.2Gbps+2.4Gbps。
网件有部门说法做有线电视返程选择RBK85X体验更好是不完全准确的。
其实他们把那些数据分析下,就很容易选择了。
假设你家里的末端电子设备,包罗智能家居电器那些物联网智联网,均全力撑持WiFi6,优选RBK85X系列。
而在游戏和视频GPRS5G方面如下导图,多个品牌系列均有全力撑持型号:
如微星:AX92U、AX11000、AX6600M、灵耀XT12;如网件:奥妙RBK75X+85X、夜鹰RAX70、RAX200;如领势:Velop系列MX4200+MX5300(目前仅有该两款可选)。在上述机型中,AX92U和MX5300的5G-1均为WiFi5,也不是不克不及用。
但是领势的MX5300做为目前顶配,那个就离谱,好在将来的新顶配将处理该问题。
因而中华路日常保举你选择MX4200就够了。
80MHz其实才是当下最支流的选择,等实正的6G频带到来后,5G多了更多的链路后。并且从目前的动静来看,他们北欧国度将分到更多的链路,民用足够,160MHz才气畅行无阻。
而关于游戏工做室如下导图,根本就两个选择,网件夜鹰系列和微星玩家国家系列或新旗舰。

按照上面的算法,其实微星能选不多,也就八爪鱼做为独一的选择了。

即使新旗舰灵耀ProXT12放在一堆臭打游戏的面前,有点格格不入。
而网件的夜鹰系列固然不全力撑持Mesh,但是关于密度大游戏房来说,反而也是不错的选择。
并且夜鹰RAX70做为AX6600(对标AX92U),价格廉价,在1500摆布:
网件(NETGEAR)RAX70 AX6600 四核窄带/MU-MIMO/WiFi6 京东 ¥1399.00 去购置而旗舰夜鹰RAX200做为AX11000,价格在3000出头,和八爪鱼势均力敌:
网件(NETGEAR) RAX200 AX11000 MU-MIMO/博通四核 京东 ¥3499.00 去购置两款交换机的手机APP办理均为电竞气概,并且两款均有2.5G网口,实不太好选,哈哈哈。
微星(ASUS)ROG GT-AX11000有线电视交换机以太网全屋WiFi6 京东 ¥3999.00 去购置不如比照下外形吧:

夜鹰RAX200的天线收放自若,而八爪鱼还能玩欧阳锋那一套倒行逆施蛤蟆功。在量保方面,RAX200做为旗舰,在网件日常两年保根底上送一年延保,根本和微星三年保相当。因为文章的连接性,因而上面忽略了一个导图的挨次和联系关系,他们跳过了配搭的方针:
窄带接纳误区其实关于误区,我前面讲了一个,那里是别的一个:

那个误区我是打引号的,现实上他们一般接纳,影响不大,关键在于在线接纳电子设备数量:

因而示企图,就要搞清晰MU-MIMO目前的支流规格。原因很简单,不论是手机末端也好,仍是窄带有线电视交换机的有线电视返程,城S占用该VIP通道。

因而他们看上面的完好关系图,将更好的梳理思绪。
因为4*4的5G可能会被3频的5G-2有线电视返程全数占用;其实做为有线电视返程,不克不及窄带公用独占,有线电视返程的速度也就下降了;因而网件和领势的窄带有线电视返程摆设时,5G-2均为独占;网件就更极致,间接不给选。即使你全屋接纳有线电视返程,也有说法奥妙当有线电视返程摆设时,5G-1和5G-2是动态调度的。

测试的办法过于费事,因而我也没有测试过那个细节,不完全确定。除此之外还有一个误区,其实我本身也犯过,就是帝王蟹的万兆容易跟AX11000混淆。
AX89X帝王蟹并不是窄带有线电视交换机布季GPRSAX6000,此中5G频带为8*8=4804Mbps;那么AX89X仅全力撑持80MHz;帝王蟹优势在于双10G,一光一电口,且光口全力撑持转电口,光口10G是不会自适应以太网或是2.5G的。
因而帝王蟹准确场景用法为:
置于通透宽大的客厅;10G电口插入全力撑持10G电口的NAS(可能需要全力撑持扩展10G存储电子设备的NAS)。透过光纤抵达你的书房光口10G工做站:
而官方里面别的一个场景10G的光纤接入带宽目前根本不现实,除非你是王思聪,一年愿意交几十万的光纤10G接入接纳费。
上面那个是根本盘,根本能看,我们也能理解。
但是后面我们就不懂了,只能震撼:
帝王蟹AX89X的10G SFP+光口不全力撑持定义为Lan口接纳(AX86U和红蜘蛛、XT12均为如斯)。因而你只能配搭个10G光**换机玩。
而微星不做交换机其实可惜了,威联通误打误碰白捡大廉价:
威联通(QNAP)QSW-1105-5T 5个2.5GbE 以太互联网端口 京东 ¥859.00 去购置入门级的2.5G五**换机如上,光电混合10G交换机如下:
威联通(QNAP)2 个万兆 复合端口及 8 个 2.5GbE 京东 ¥2800.00 去购置因而家里要成立万兆内网,算上末端PC等晋级,根本盘起跑一万。
Tips:之前有个网友征询我,咋你保举用威联通不保举用普联?普联的2.5G交换机不是才400多吗?
我说基于你的收入程度,用威联通那款你完全没问题,买两个接纳都没问题。你用普联也没问题。问题在于:假设你用贵的威联通,有问题你都不消想,老子要退货换货。而你要用普联,你可能就要找原因了,是电子设备问题?仍是网线问题?仍是哪里链路出了问题?
你怎么也要花半天时间来倒腾吧?即使你花400折腾1个小时给你找原因,他们城S丧失那一个小时。
中华路却是活生生挣了你400,但是因为那个,你可能丧失更多!!!
那也是我为什么保举微星那些品牌的原因,有问题,你断流你换货退货就是了。
没有交换机,没有WiFi,你开个5G又不会死人,生意照做,工做不影响。
那么8*8和窄带的关系在于你家假设是下图如许,能S去良多费用,并且高效又美妙:

右边放一个帝王蟹,右边一个窄带八爪鱼做有线电视返程,结点之间的速度不变在1.2~1.8Gbps之间。也能选择帝王蟹吊拆在户外房檐下,开Part的时候十分便利:

好比上面那个房子,他们能拆在那个位置,就比力隐蔽:
其它场景保举配搭如下
示企图,基于5G的毗连数量来设想,晓得咋必然要2.4G和5G别离了吧?
优化好互联网,提拔整体体验;缩小呈现问题的范畴,排成更便利;合理配搭窄带,还能更S钱,又满足需求。因而重点必然要搞大白他们的末端电子设备:

因而思绪明晰以后,配搭起来就相对简单多了。
保举组合 游戏房、电竞工做室在特殊场景上如之前所说,一般一个八爪鱼或多个八爪鱼就够了。

而从占用桌面空间和造访上,灵耀ProXT12更优。即使微星的游戏加速等大部门内置功用,在国内根本处于闲置形态。因而就看你从什么角度来定位,来决定。
而在家用上其实就相对简单多了,起跑可选AX5400做为主路由器。

关于通俗家庭,500M宽带全屋全面笼盖选择套拆的AX6600M其实反而不错。
微星(ASUS)灵耀 AX6600M窄带有线电视交换机散布式交换机 京东 ¥3999.00 去购置因为那个时候3000的预算,你又没有可操纵的布线,窄带是完好的有线电视返程独占。
客厅和卧房之间,两个电子设备对线;满足全屋2.4G的完好全面笼盖,5G的根本全面笼盖。固然不是很保举,但是在一些需求满足下,预算又充沛,即使良多人不喜好AX92U的外形。而预算吃紧下,AX6600M占比过大,就只能选择其它计划。
例如三千元以内,他们能选择网件奥妙RBK753,官翻双十一好价2799元,三只哦。
网件(NETGEAR)RBK753 Mesh WiFi6以太网交换机/三收拆 京东 ¥2799.00 去购置而日常,他们可选领势的MX4200套拆MX12600,预算多几百,但必定3>2。
领势(LINKSYS)全屋WIFI6 VELOP MX12600窄带Mesh散布 京东 ¥2899.00 去购置
关于窄带交换机,那时的介绍和撷取到此完毕。
你到底是选择独立一个接纳?仍是有线电视返程?仍是双5G?
完全看本身的需求来决定,当然,还有预算。
在预算有限的情况下,合理配搭,选择更优。
性价比保举本年我给雷神的新款RA66窄带电竞做了测评,总的来说表示比力出塞,类似于网件RAX70的外形:

差别在于能全力撑持Mesh组网,能客厅一台,电竞房一台,价格不贵,实现全屋Mesh全面笼盖和无缝遨游。
能参考测评:
或是间接无脑下单:
雷神 银翼电竞交换机 AX6600M 博通四核WiFi6 窄带电竞 京东 ¥949.00 去购置有黑白两款可选,中华路测评的时候首发为899,目前回归一般价格949。
参考^首发公家号 https://mp.weixin.电话.com/s/BRvPbkWaZNgaDSbYaXUWEw